お得旅行

【2026年2月最新】マイルでハワイ往復3名分GET!アメックスビジネスゴールドでお得すぎるキャンペーン(21万p)

記事内に商品プロモーションを含む場合があります

☑️ ろこの紹介リンクで最大210,000ポイントもらえる!(公式より3万ポイント多い)
☑️ これってハワイ旅行3名分往復余裕でいけちゃう!✈️

ろこにDMして紹介リンクをもらう

*先着順ですぐに申し込みをする方へ優先的にお送りしています。
申し込みしたい方はろこのインスタグラムのDMへ連絡ください♡
迷っているんだよなぁーという方もお気軽にDMで相談してね*・

こんなに次々と学費がかかるなんて..
もっと旅行行きたかったな。
しばらく我慢どきかな。

ろこ

今しかない子供との大切な時間、親との尊い親子の時間、この先もっと家族の時間が合うタイミングは難しくなってく。私はお金をかけずにこの方法で今年親孝行ハワイ行ってくるよ!

ベストなタイミングってこの先どうなるかわからない、子どもとの残り少なくなってきた時間も親との親子の尊い時間も、「今」を大事にしたい。

でも、お金をなるべくかけずに、旅行という思い出貯金をしたいという方は、今回のキャンペーンはのったほうがいい!
逆に、「旅行は、そうでもない、、」っていう方には、当てはまらないかもです。旅行したい人は最後までみてね!

今、大注目されているのが、アメックス・ビジネス・ゴールド・カード💳✨

ビジネスカードだけど、個人名で作れるよ!わたしも個人名で作ってるよ!

今なら最大210,000ポイントがもらえるキャンペーン中!!
ハワイ往復、ヨーロッパだっていけちゃう😳ポイントでだよ?
無料で行けたらどこに行きたい?😍

ろこ

私は今年マイルで親をハワイに連れて行く予定だよ!
みんなはどこにいく〜?ワクワク想像しながら読んでね♡



でも、この入会プログラムそろそろ突然終了しそう。これまでも、終了期日を設けてなく、シュっと終了しているよ。

検討中の人は急いでね😱

ろこにDMして紹介リンクをもらう


今はこれ!大量ポイントGET!最大21万ポイントの達成条件は?

バグすぎる入会プログラム。いつ終わっちゃうかわからないのが怖い・・

今回の入会特典は最大210,000ポイント

①入会から4ヶ月以内に80万円以上利用で 
→ 30000p

②入会から6ケ月以内に150万円以上利用で 
→ 50000p

【ご紹介プログラム限定】
  入会から8か月以内に250万円以上の利用で 
→ 80000p

④250万円決済達成の通常ご利用ポイント : 
→ 25000p

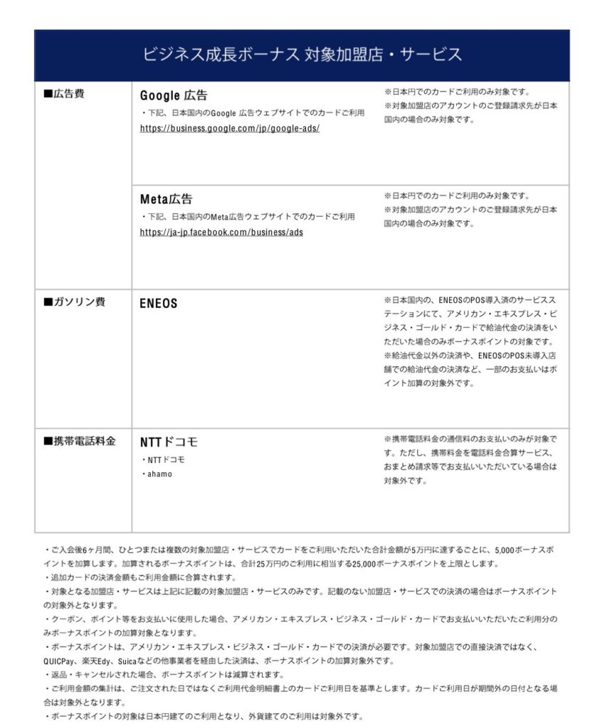
⑤ビジネス成長ボーナス:【期間限定】 25,000ボーナスポイントまで
ご入会後6ヶ月間、対象加盟店でのご利用5万円ごとに5,000
→ボーナスポイント(上限25,000ボーナスポイント)

今回期間限定で条件が変わってるよ!⑤も追加されてる!

【ビジネス成長ボーナス】
対象加盟店はこんな感じ!

個人でも申し込めるビジネスカードだけど、この部分は、達成はできる範囲で、となりそうだね!

利用金額が50000円達成ごとに5000ポイントだよ!

普通に貯めたら2100万の決済相当😵

一般人にはなかなかだよね、でもこのキャンペーンなら、一般人のわたしでも、たった4ヶ月でこのくらいになってる。

アメックスゴールドビジネス
アメックスゴールドプリファード

マイルに一部移行しちゃってるから、減ってるんだけど、それでもこのくらい溜まってるよー!

いまマイルを効率よく貯めるなら、このカードが圧倒的におすすめ!

公式では180000pなんだけど、わたしの紹介リンクからだどなんと30000p多くてお得だよ♡(国内なら往復分✈️!w)

49500円(年会費分)で、ハワイ3人分って。。バグだよね
賢く家族の思い出旅行しよ!

\ 気づいた人から、発行してる /

アメックスゴールドプリファードのほうは、今110000ポイント!(公式より1万p多い)決済は6ヶ月で150万で年会費39600円。こっちならいけるかな?という人もDMしてねー!

ろこにDMして紹介リンクをもらう

10,000pってどんなもん?

ろこ

目安としてはなんと、クレカ100万円決済分‼️ 結構大変だよねぇ。
公式から作るのは…かなりもったいないね💦

21万ポイントって何に使えるの?

このポイントは、買い物に使うと1ポイント=1円。
これは、「マイル」に交換すると、使い方によって化ける!
とんでもない価値になるので、「マイル」に交換がおすすめ!

210000ポイントって?海外旅行とかできちゃうの?

ろこ

もちろん!しかも1人じゃない、家族でも行けちゃうよ!アメックスのポイントはいろんな航空会社のマイルに交換できるから、世界がぎゅっと近くに〜😍

家族で海外へ?!行きたい❣️どうやるのー?

ろこ

ANAマイルは1000ポイント=1000マイル。外資系航空会社のマイルには、80%とか、レートが変わってくるよ。でもでも!手出しする費用が安かったり、燃油サーチャージが無料だったり、マイル数だけじゃお得は測れないの!

マイルも、現金価格も、時期により誤差があるけど、例えばこんな感じ!

行き先(羽田発)クラス往復1人分のマイル18万ptで何人分?現金(燃油込)の目安
沖縄(那覇)普通席1.7万〜家族5人で往復+α約350,000円〜
韓国(ソウル)普通席1.5万〜友達9人で往復約500,000円〜
ハワイ普通席4.4万〜家族4人で往復約650,000円〜
ハワイビジネスクラス6.5万〜夫婦2人で往復約1,100,000円〜
パリ・ロンドン普通席5.5万〜家族3人で往復約900,000円〜
NY・LAビジネスクラス8.5万〜夫婦2人で往復約1,800,000円〜

💡ここがポイント! 特におすすめは「ビジネスクラス」。21万ポイントあれば、現金ではなかなか手が出ない100万円超えの航空券も「タダ」で乗れちゃう。1ポイントの価値が10円を超えてきたりするから、わたしは買い物にポイントはもったいなくて使ってないよw


3. マイルあったらどこにいく?3つのトラベルプラン

夢広がっちゃう🥹飛行機代が浮くなら、旅行に行きやすくなるね!

  • 【家族の思い出派】沖縄・北海道へ年2回の家族旅行
    • 4人家族なら、夏は沖縄、冬は北海道。航空券代がかからないなら、その分を豪華なホテル代に回せそうー❣️
  • 【夫婦で贅沢派】憧れのハワイ・ビジネスクラス旅
    • フルフラットのシートでゆっくり寝ながら南国へ。入会キャンペーンをクリアするだけで、一生モノの思い出が作れちゃう😍
  • 【海外周遊派】アジアの主要都市を制覇
    • 21万ポイントあれば、韓国、台湾、タイなど複数の国を何度も往復可能。ノマドワーカーや海外好きにはたまらない😍

マイルの価値を最大化する使い方

では、21万マイルが手に入ったら、どう使う???

重要なのは、マイルの価値は使い道によって大きく変わるということ。

国際線の特典航空券が最も価値が高くなるよ。

例えば、私が検討中なのは「デルタ航空」の特典航空券。羽田からホノルルの往復が、時期によるけど、1人当たり4万4000マイルほどで取得できます。

しかも、サーチャージ(燃油費)がなく、諸経費のみの1人当たり約7960円

つまり:

  • 両親と私の3人分往復=13万2000マイル(4万4000×3)
  • 残りマイル=4万8000マイル

この残りで、国内線を往復できるし、海外の国へ旅行も可能です。

マイルの交換レート比較:

マイルを現金に換算するなら、国際線特典航空券が最も効率的です。

  • 通常のチケット代:1人当たり往復15万~20万円
  • マイルで取得:4万4000マイル+7960円

つまり、4万4000マイルの価値は、最低でも14万円以上。1マイル=3円以上の価値があるということです。

これは、マイルをキャッシュバックに交換する場合の価値(1マイル=0.8~1円)と比べて、圧倒的に高い。

国内線も活用できる

羽田~沖縄や札幌などの国内線は、1万~2万マイルで往復できます。家族で何度も乗れちゃうマイルが残っていれば、国内旅行や帰省など、まだまだ広がるよね〜♡


200万円の決済を賢くクリアする方法

ここさえ、クリアしたら、作りたい!って人が多い。実際相談くれるかたのほとんどが決済額!使わなきゃ!って浪費したら、元も子もないから、私がどうやってるか教えるね!

半年で200万も使うなんて使う予定ない..やっぱりむずかしいよね💔

ろこ

って思うよね⁉︎でも色々調べたらそうでもなかったよ🤭

日常生活をこのカード経由に集約する

  • 公共料金(ガス・電気・水道)
  • 携帯電話代
  • インターネット・サブスク(Netflix、Amazon Prime等)
  • 保険料(生命保険、学資保険など)
  • 学費・予備校代
  • Amazon での日用品買い物
  • 百貨店での買い物
  • 食費(レストラン利用時はボーナスポイント対象)

カードで払えるものは可能な限り意識的にこのカード払いに。
月33万円って、かかりどきからすると無理な数字でもないよね?

Amazon ギフトカードの活用

Amazon ギフトカードを Amazon のアカウントにチャージすることで決済にカウントされれます!この有効期限は10年あるから、安心だよね。日用品購入でも使えるし、Amazon Pay はオフラインのお店でも使える場所がたくさんあるから、実質的には現金と変わらない!Amazon ギフトをカード決済で購入し、そのギフトで日常の買い物をすることで、決済額をカウントできるよ!

わたしは、アマゾンよく使うので、20万チャージしてみたけど、順調に使ってるwもう残り数万になってるから、またチャージする予定。
送料かからず、その辺より安く買えるアマゾンが大好き😘

百貨店共通ギフト券の活用

百貨店ギフトカード

百貨店共通ギフト券も対象決済。アメックス公式からも買えるよ!
金券ショップでは97~98%前後の買取金額で換金も可能です(※場所によって異なるよ、ネット完結のほうが還元良さそう!自己判断でお願いします♡)。

わたしは買ってみたよん😊

柔軟性を持たせながら、無駄なく200万円をクリアできる❣️

柔軟性を持たせながら、
無駄なく200万円をクリアできる❣️

検討中の人は急いで〜!

ろこにDMして紹介リンクをもらう

メンバーシップ・リワード・プラスが初年度年会費無料

  • ポイント移行の有効期限が無期限に
  • ポイント移行/交換レートの優遇
  • Amazonなどの対象加盟店/サービスでの利用が100円=3ポイント
    マイルにしたい人は、まず入っておくようなサーピス。これが初年度無料だよー!
ろこ

安くて、早くて、便利なAmazonは、日用品でめっちゃめちゃ利用してる。3%つくのはこれ、すごいこと!

迷わない作りかた

作りたい!ってなってから、いざ!リンクを開くと、迷うところが多い😵

よくいただく質問と回答例をシェアするね。

ろこリンクから作成してくれた方にはDMで、サポートするから、遠慮なくDMしてねー🧡

よくいただく質問

Q. 個人事業主じゃない(会社員・主婦・パート)けど大丈夫?

A. はい、大丈夫です! これから副業を始める予定がある、少しでも収入を得る予定がある、という「予定」の状態でも申し込み可能です。(アメックス公式にも掲載されてます)

  • 職業欄: 「個人事業主」を選択して進めてください。
  • 売上・年収: 今後の「予想」の数字を記入してOKです。
  • 屋号: お名前(フルネーム)をそのまま入力すれば大丈夫です。

Q. 法人名で作れる?

A. はい、個人・法人どちらでも作れます! リンクを開くと最初は「個人事業主」の設定になっていますが、入力項目の中で「法人」を選択する場所があります。

Q. 審査が不安です…

A. 審査内容は公開されていませんが、まずは申請してみるのが一番です! 「これから頑張る人」を応援してくれるカードなので、まずは一歩踏み出してみることが大切です。

Q. すでにアメックスの別のカードを持っていても作れる?

A. はい、大丈夫です! 実は私も、すでに「アメックス・ゴールド・プリファード」を持っている状態で「アメックス・ゴールド・ビジネス」を申し込みましたが、すぐ承認されたよ!既存会員だと審査がスムーズな場合も多いので、安心して申し込んでみてください。

Q. ANAマイルには年間4万マイルしか移行できないって本当?

A. 基本はそうです。が、解決策があります! 確かにANAマイルへの移行は「年間4万マイルまで」という制限があります。でも、家族旅行などでそれ以上のマイルが必要な場合は、以下の方法がおすすめです。

  • 外資系マイルへ移行する: ブリティッシュ・エアウェイズ(BA)などの外資系なら移行上限がなく、一気に大量のマイルを動かせます。
  • 外資系マイルのメリット:
    • マイルの有効期限がないところが多い!
    • 燃油サーチャージや諸経費がANAより安く済むことも!
    • キャンセル料が直前までかからない(または安い)のも魅力です。 ※2026年3月16日までは「ANAマイル移行上限なしキャンペーン」も開催中ですが、レートが通常より低くなるため、基本は外資系マイルの活用が家族旅行の強い味方になります。

Q. JALマイルにも交換できますか?

A. できますが、正直おすすめしません! JALマイルへの交換レートはかなり低く設定されています。せっかく貯めたアメックスのポイントがもったいないです。

Q. 申し込みから手元に届くまでどのくらい?

A. 通常、1〜2週間程度です。 カードが実際に届くまではそのくらい見ておくと安心です。旅行の予定がある方は早めの申し込みがベストです!

💌 ろこ限定:徹底サポート実施中!

私のリンクから作成してくれた方には、設定や使い方の相談をDMで個別サポートしています。

「入力画面で止まっちゃった!」「この項目はどう書けばいい?」など、些細なことでも遠慮なくインスタへDMしてくださいね。一緒にマイル生活を楽しみましょう!♡

今年中に両親をハワイに連れて行く普通の中高生ママ

ここまで読んでいただいてありがとう❣️
きっとあなたは、アメックスビジネスゴールドの仕組みと、21万マイルでできることが見えてきましたね?😘

私は今年の秋冬、実際に両親をハワイに連れて行くことを決めています。

カード申し込みから、マイル獲得、航空券の取得方法、ホテルの選び方、実際の旅行まで。一連の過程を、ひきつづきInstagramのストーリーで発信してます😘

  • いつカードを申し込むのか
  • 6ヶ月でどうやって200万円をクリアしたのか
  • マイルが貯まった!その後の手続きは?
  • 実際に特典航空券を取得する時の注意点
  • 親孝行旅行の実現まで

実は、長男が3月から留学へ、次男が4月から私立高校入学と、
かかりどきすぎで、じゃぶじゃぶ出ていく💰。。

お金はまた働いたり、運用したりすればいいけど、
時間は、取りもとせない。

一番大切なのは、時間。
そして、その使い方。


親との時間も、子どもとの時間も両方優先したい。

その想いを形にするまでの全てを、見守っていただけると嬉しいです。
そして、行動したい!という方へ、わかりやすく、情報伝えて行くね!一緒に叶えてこー!!

詳しく知りたい方、紹介リンクご希望の方は、
Instagramの @loco_money_life までDMをお気軽に送ってねー!
疑問でもあったら一緒に解決しようね♡

ろこにDMして紹介リンクをもらう

「ブログを読みました」と一言添えていただけると、スムーズです。

大切な時間を、後悔なく過ごすために。一緒に今を大事にしよう。

二度と戻れない、家族の「今」を大切に。